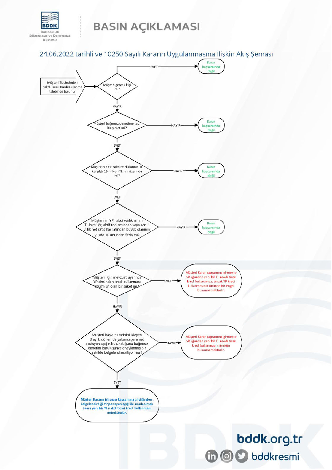
Bankacılık Düzenleme ve Denetleme Kurumu (BDDK), cuma günü açıkladığı kredi kullandırımı kararına ilişkin, “Bağımsız denetime tabi bir şirket olması, şirketin yabancı para (YP) nakdi varlıklarının TL karşılığının 15 milyon liranın üzerinde olması ve şirketin YP nakdi varlıkların TL karşılığının aktif toplamından veya son 1 yıllık net satış hasılatından büyük olanının yüzde 10’unu aşması… Herhangi bir şirketin karar kapsamına girebilmesi söz konusu 3 şartın hepsinin birden sağlanması gerekmektedir.” açıklamasını yaptı.
BDDK’den yapılan açıklamada, daha önce bankalara, kredilerin amacına uygun olmayan işlemlerin gerçekleştirilmesinde kullanılmasının engellenmesi için azami özenin gösterilmesi yönünde talimatlar verildiği anımsatıldı.
Bazı şirketlerin, döviz borcu ya da döviz yükümlülüğü olmamasına hatta döviz pozisyon fazlası bulunmasına rağmen, TL kredi kullanarak döviz alımı gerçekleştirdikleri ve döviz pozisyonu tuttukları aktarılan açıklamada, “Yani üretime, istihdama, yatırıma gitmesi gereken uygun koşullu TL ticari kredi kaynakları, gerçek bir ihtiyaç olmadığı halde bazı şirketlerce döviz alımı amacıyla kullanılmaya devam etmektedir.” ifadesi kullanıldı.

Açıklamada, bu itibarla finansal istikrarın güçlendirilmesi, kaynakların daha verimli ve üretken alanlarda kullanılarak kredi sisteminin etkin bir şekilde çalışması, kredilerin amacına matuf bir şekilde kullanılmasını sağlamak için gerekli görülen bir makro ihtiyati tedbir olarak cuma günü bir karar alındığı belirtilerek, şunlar kaydedildi:
“Kararın uygulanmasına ilişkin yaşanabilecek tereddütlerin giderilmesi bakımından bazı açıklamaların yapılmasında fayda görülmüştür. Bağımsız denetime tabi bir şirket olması, şirketin yabancı para (YP) nakdi varlıklarının (altın dahil, efektif döviz ile bankalardaki YP mevduatın) TL karşılığının 15 milyon liranın üzerinde olması ve şirketin YP nakdi varlıkların TL karşılığının aktif toplamından veya son 1 yıllık net satış hasılatından büyük olanının yüzde 10’unu aşması… Herhangi bir şirketin karar kapsamına girebilmesi söz konusu 3 şartın hepsinin birden sağlanması gerekmektedir. Diğer taraftan, söz konusu karar kapsamına gerçek kişiler ile gerçek kişi şirket ortakları da girmemektedir.”
Kredi kullandırım sınırlamasından istisna tutulacak haller
Açıklamada, kararın uygulanmasına yönelik 3 şartın birden sağlanması nedeniyle kredi kullandırım sınırlaması kapsamına giren şirketlere ilişkin istisnai durumlara yer verildi.
Buna göre, YP cinsinden kredi kullanması mümkün olmayan şirketler, krediye başvurduğu tarihten itibaren 3 aylık dönem içinde yabancı para net pozisyon açığının bulunduğunu bağımsız denetim kuruluşunca onaylanmış şekilde tespit ettirerek bankaya sunmaları halinde, yalnızca başvuru tarihini izleyen 3 aylık dönemdeki pozisyon açığıyla sınırlı olmak kaydıyla TL cinsinden nakdi ticari kredi kullanabilmeleri mümkün olacak.
Bu istisnadan yararlanacak şirketler için bakılacak kriter, yabancı para pozisyon açığının bulunması, yani gelecek herhangi bir 3 aylık dönemde yapancı para borçlarının (yükümlülüklerinin) yabancı para varlıklarından fazla olması durumunu kapsayacak.
Böyle bir durum söz konusu olduğunda, YP yükümlüklerin YP varlıklarından fazla olduğu tutar kadar bu şirketlere de TL cinsinden nakdi ticari kredi kullandırılabilecek.
Karar kapsamına dahil olan ve olmayan YP nakdi varlıklar
YP nakdi varlıklar kapsamına, şirketlerin altın da dahil olmak üzere efektif dövizleri ile bankalardaki YP mevduatları dahil olacak.
Şirketlerin yurt içi yerleşiklerce YP cinsinden ihraç edilmiş menkul kıymetler ve eurobond gibi borçlanma araçlarından oluşan diğer parasal varlıkları, kararda belirtilen YP nakdi varlıklar kapsamına girmeyecek.
Şirketlerin, yurt dışı yerleşiklerce YP cinsinden ihraç edilmiş menkul kıymetler ve hisse senetleri ile yurt dışı yerleşiklerle yapılan ters repo gibi diğer parasal varlıkları da karar kapsamındaki YP nakdi varlık tutarının hesaplamasına dahil edilecek.
Kapsama dahil olmayan şirketlerin durumu
YP nakdi varlıklarının TL karşılığı 15 milyon lirayı aşmayan şirketler, karar kapsamındaki kredi sınırlamasına dahil olmayacak.
Ancak bu şirketlerin kredi başvuru tarihi itibarıyla, “mevcut YP nakdi varlıkları ile en güncel finansal tablolarına göre aktif toplamını ve son 1 yıllık net satış hasılatını bağımsız denetim kuruluşuna tespit ettirmeleri”, “kullanacakları kredinin vadesi boyunca YP nakdi varlıklarının TL karşılığının 15 milyon lirayı aşmayacağını ya da aşsa bile aktif toplamından ya da son 1 yıllık net satış hasılatından büyük olanının yüzde 10’unu geçmeyeceğini beyan ve taahhüt etmeleri”, “söz konusu beyan ve taahhüdün banka tarafından kontrolünün sağlanmasını teminen şirketlerin her ayın ilk 10 iş günü içinde bir önceki ay sonu bilançosuna göre YP nakdi varlıklarının, aktif toplamının ve bir önceki ay sonu itibarıyla son 12 aylık net satış hasılatının güncel değerini bankaya iletmeleri” gerekecek.
Sınırlama kapsamına giren ticari kredi türleri
Rotatif, kredili mevduat hesabı (KMH) veya kurumsal kredi kartları gibi kredi işlemleri yoluyla karar tarihinden itibaren gerçekleşecek nakdi ticari TL kredi kullandırımları için her ay sonunda yapılacak bakiye artışı hesaplaması yeni kullandırım olarak kabul edilecek.
Her ay sonundaki hesaplama tarihinden önceki ay sonuna göre bakiye artışı olması durumunda, ay sonu itibarıyla yapılacak bu hesaplamaya kadar ilgili ticari kredi müşterisinin kararda belirtilen bağımsız denetim kuruluşu onaylı belgeleri bankaya tevsik etmesi gerekecek. Aynı uygulama, gecelik kredilerde bakiye risk tutarı bulunması durumunda da geçerli olacak.
Ay sonunda kredi müşterisinin; rotatif, KMH veya kurumsal kredi kartları için bakiye artışının bulunması; gecelik krediler için ise risk tutarının bulunması halinde ve tevsik edilen belgeler çerçevesinde ilgili sınırlama kapsamına girdiğinin tespit edilmesi durumunda, söz konusu müşterilere limit boşluğu olsa dahi TL cinsinden yeni bir nakdi ticari kredi kullandırılmayacak.
Öte yandan YP nakdi varlıkların TL karşılığının hesaplanmasında, hesaplama tarihine ait Türkiye Cumhuriyet Merkez Bankası döviz alış kuru kullanılacak.
Bankalar ve şirketlerin dikkat edeceği diğer hususlar
Şirketlerin TL kredi talebi öncesi, fiktif işlemlerle borç kaydı yaratma ya da muvazaalı diğer işlemler yoluyla kararın etrafından dolanmaya yönelik uygulamalara tevessül etmemeleri bakımından bankaların müşterilerini uyarması gerekecek.
Her banka, müşterilerinin bu tür dolanma amaçlı YP varlık transferi gerçekleştirip gerçekleştirmediklerini kendi bankaları özelinde kontrol edecek. Böyle bir tespitte bulunmaları halinde bankalar, BDDK’ye bilgi verecek.
Diğer taraftan, kararın etrafından dolanılması veya etkisiz hale getirilmesine yönelik bu şekildeki yanıltıcı ve muvazaalı işlemler gerçekleştirmek suretiyle bankalarca tahsis edilmemesi gereken bir kredinin açılmasını sağlayanlar hakkında gerekli yasal işlemler yapılabilecek.
Karara uymadığı tespit edilen veya kredi tahsisinden sonraki 1 ay içerisinde bağımsız denetim kuruluşunca onaylanması ve tespit edilmesi gereken bilgi ve belgeleri bankaya tevdi etmeyen şirketler hakkında da ilgili banka tarafından kuruma bilgi verilecek.
Açıklamada ayrıca, “şirketlerin bağımsız denetime tabi olup olmama durumu”, “en güncel finansal tablolar” ve “bağımsız denetim kuruluşlarınca onaylanmak suretiyle tevsik edilmesi gereken belgelerin hazır olmaması durumu” gibi konulara da açıklık getirildi.
AA

Flipboard